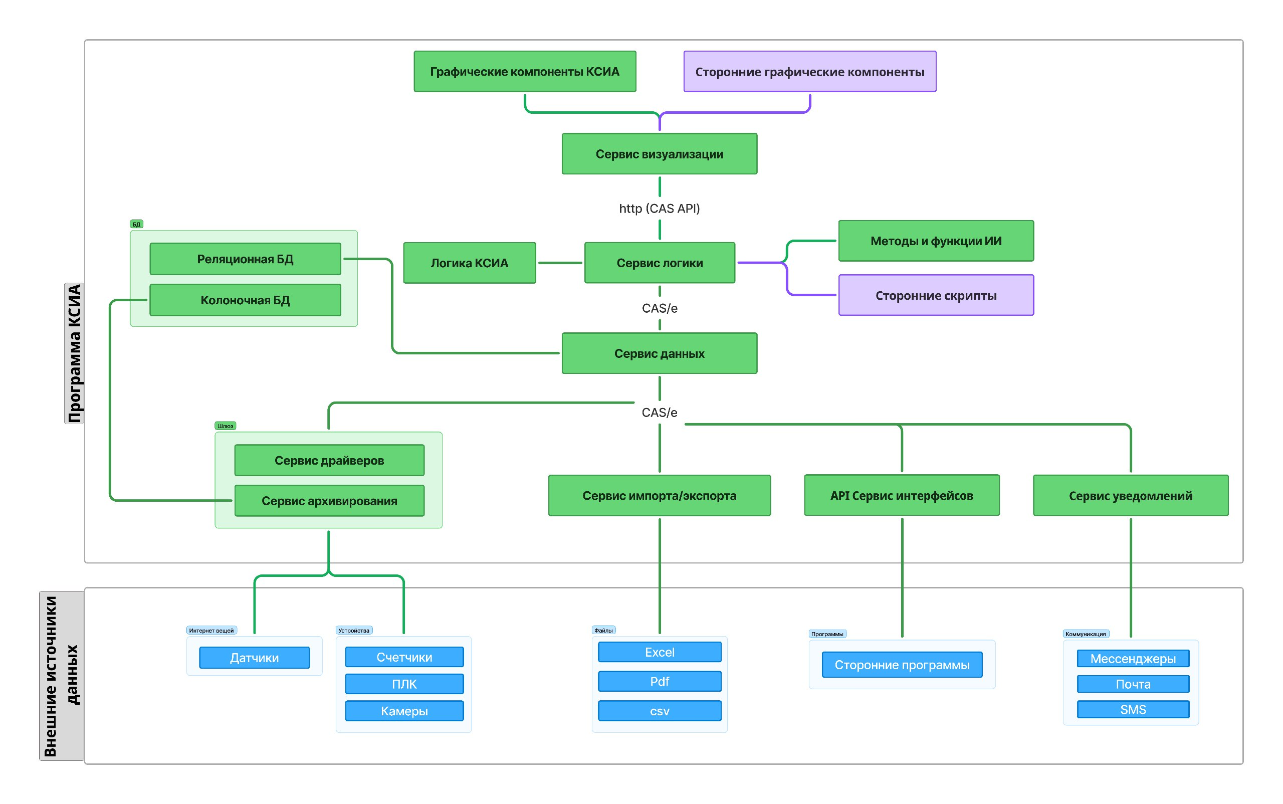
Архитектура системы
Система построена по клиент-серверной архитектуре с четким разделением функционала между серверной и клиентской частями.

Серверная часть
Ядро системы отвечает за обработку, хранение и доставку данных.
Основные компоненты:
-
Модуль хранения данных:
- поддерживает структурированное хранение параметров технологического процесса;
- обеспечивает быстрый доступ к архивным данным для анализа и отчетности.
-
Модуль обработки данных:
- реализует логику агрегации, расчета производных показателей;
- управляет сценариями автоматического реагирования на события;
- обеспечивает преобразование данных для передачи клиентам.
-
Модуль отправки уведомлений:
- отслеживает критические события и отклонения параметров;
- формирует оповещения по заданным правилам (алармы, тревоги);
- доставляет уведомления через каналы: email, SMS, telegram, внутренние сообщения;
- ведет журнал уведомлений и подтверждений получения;
- поддерживает приоритеты и маршрутизацию оповещений.
Клиентская часть
Интерфейс взаимодействия пользователя с системой.
Основные компоненты:
-
Модуль отображения данных:
- визуализирует оперативные данные в реальном времени;
- предоставляет доступ к архивным данным и трендам;
- отображает мнемосхемы, графики, таблицы, индикаторы;
- поддерживает настраиваемые дашборды и панели мониторинга;
- обеспечивает фильтрацию и группировку данных по критериям.
-
Редактор мнемосхем:
- позволяет создавать и редактировать графические представления объектов
- поддерживает библиотеку стандартных элементов (клапаны, насосы, датчики);
- дает возможность настраивать динамические связи элементов с данными.